Shapes 3D  3.0
 All Classes Functions Variables Pages
shapes3d.utils.SConstants Interface Reference
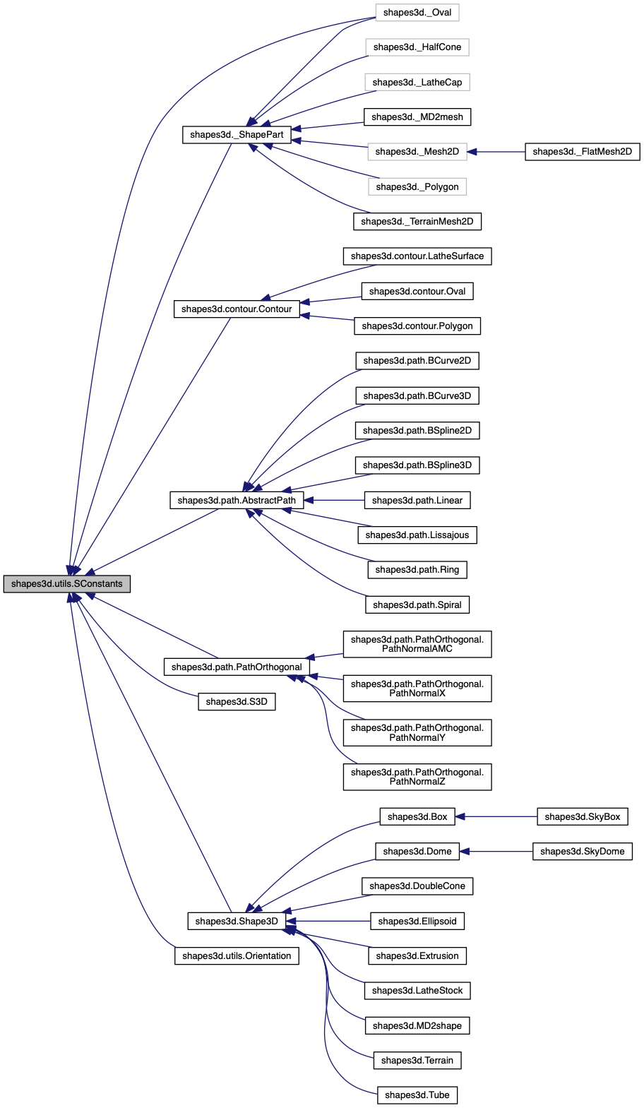
Inheritance diagram for shapes3d.utils.SConstants:

Public Attributes

int WIRE = 0x00000011
 
int SOLID = 0x00000012
 
int TEXTURE = 0x00000014
 
int DRAWALL = WIRE | SOLID | TEXTURE
 
int WHITE = 0xFFFFFFFF
 
int BLACK = 0xFF000000
 
int GREY = 0xFFC0C0C0
 
int RED = 0xFFFF0000
 
int GREEN = 0xFF00FF00
 
int BLUE = 0xFF0000FF
 
int YELLOW = 0xFFFFFF00
 
int PURPLE = 0xFFFF00FF
 
int CYAN = 0xFF00FFFF
 
int ORANGE = 0xFFFFC000
 
int CW = 1
 
int CCW = 2
 
int ALL = 0b11111111
 
int BOTTOM = 0b00000001
 
int TOP = 0b00000010
 
int FRONT = 0b00000100
 
int BACK = 0b00001000
 
int LEFT = 0b00010000
 
int RIGHT = 0b00100000
 
int BODY = 0b00000001
 
int END0 = 0b00000010
 
int END1 = 0b00000100
 
float ONE_DEG_T = (float) (Math.PI / 180.0)
 
PathOrthogonal ORTHO_X = new PathOrthogonal.PathNormalX()
 
PathOrthogonal ORTHO_Y = new PathOrthogonal.PathNormalY()
 
PathOrthogonal ORTHO_Z = new PathOrthogonal.PathNormalZ()
 
PathOrthogonal ORTHO_A = new PathOrthogonal.PathNormalAMC()
 
TransformUV ROT_0 = TransformUV.ROT0
 
TransformUV ROT_90 = TransformUV.ROT90
 
TransformUV ROT_180 = TransformUV.ROT180
 
TransformUV ROT_270 = TransformUV.ROT270
 
TransformUV FLIP_H = TransformUV.FLIPH
 
TransformUV FLIP_V = TransformUV.FLIPV
 
Rotation ROTATION_ZERO = new Rotation()
 
int T_BOX = 0x1001
 
int T_DOME = 0x1002
 
int T_CONE = 0x1003
 
int T_ELLIPSOID = 0x1004
 
int T_EXTRUSION = 0x1005
 
int T_LATHESTOCK = 0x1006
 
int T_MD2 = 0x1007
 
int T_SKYBOX = 0x1008
 
int T_SKYDOME = 0x1009
 
int T_TERRAIN = 0x100A
 
int T_TUBE = 0x100B
 
int C_LATHESURFACE = 0x2001
 
int C_OVAL = 0x2002
 
int C_POLYGON = 0x2003
 
int P_BCURVE2D = 0x3001
 
int P_BCURVE3D = 0x3002
 
int P_BSPLINE2D = 0x3003
 
int P_BSPLINE3D = 0x3004
 
int P_LINEAR = 0x3005
 
int P_LISSAJOUS = 0x3006
 
int P_RING = 0x3007
 
int P_SPIRAL = 0x3008
 

Detailed Description

Constants used by the library available to the user.

Author
Peter Lager

The documentation for this interface was generated from the following file: